片平町内会
MENU
TOP
組織概要
年間活動内容
会館利用・沿革史
公式LINE
お問い合わせ
片平町内会
>
new
>
総会資料 会則改訂等について
総会資料 会則改訂等について
2026/04/08
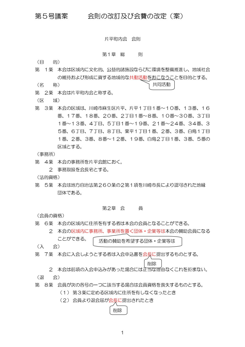
第5号議案 会則の改定及び会費の改定(案)
« 前のページ
一覧に戻る